理学院教师王少英教授在《IEEE Transactions on Systems,Man,and Cybernetics: Systems》(IEEE TSMC-S)上发表题为“Recursive Quadratic Filter Design for Non-Gaussian Systems under Random Access Protocol: A Zero-order Hold Strategy”的学术论文。王少英教授为第一作者,英国布鲁奈尔大学王子栋教授和东北石油大学董宏丽教授为该论文的合作者。《IEEE TSMC-S》是自动化与控制系统、人工智能、系统工程等领域的国际顶级学术期刊,2024年影响因子为8.7,属于中科院SCI一区TOP期刊。
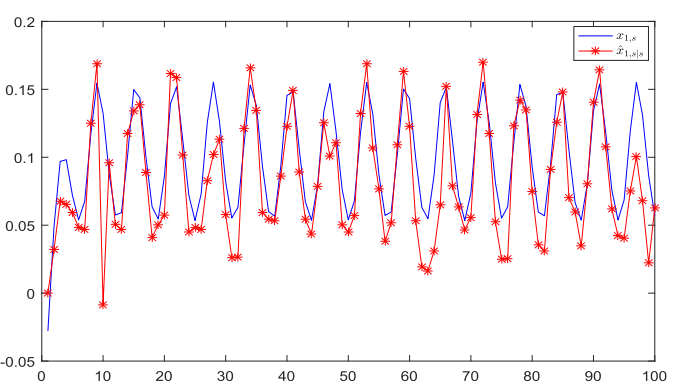
针对非高斯噪声影响下的线性离散系统,为缓解数据传输过程中的网络拥塞问题,王少英教授和团队的老师们提出了一种融合零阶保持策略的随机通信协议下的二次滤波算法。该方法通过构造包含原始状态、最新测量值及其二阶克罗内克积的增广系统,将原系统转化为能充分表征非高斯噪声与协议调度信息的增广系统,结合矩阵分解与随机分析等方法,给出了滤波误差协方差的上界,并通过最小化该上界设计了滤波器增益参数,进而揭示了非高斯噪声、随机通信协议及零阶保持策略对二次滤波器性能的影响。仿真结果表明,二次滤波器估计精度显著优于基于测量值本身设计的递归线性滤波器,为随机协议下非高斯噪声系统的滤波问题提供了有效的理论方法和技术支撑。

| 
|
图1实际状态和估计状态(以第一分量为例) | 图2 二次滤波器和线性滤波器的MSE对比图 |
该研究得到了国家自然科学基金(62473235)的大力资助。
原文链接:https://doi.org/10.1109/TSMC.2025.3616848.